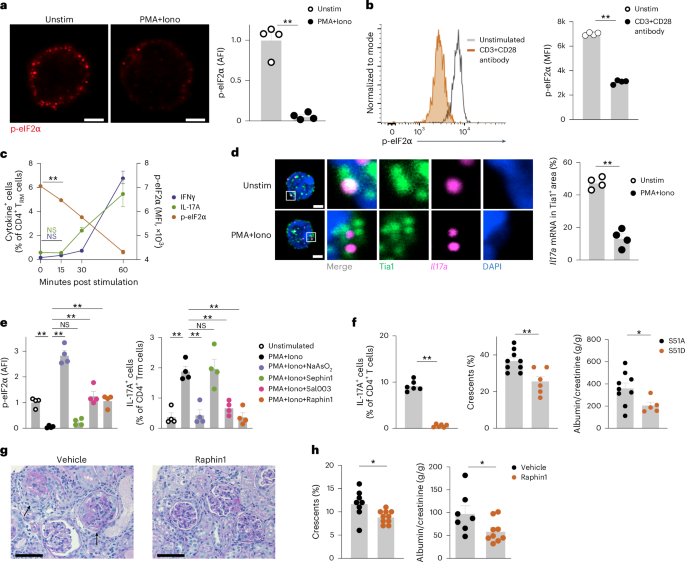
The integrated stress response pathway controls cytokine production in tissue-resident memory CD4+ T cells

April 2024 | New Publication
Asada N et al., Nat Immunol. 2025
Panzer and colleagues show that the integrated stress response pathway regulates cytokine translation in CD4+ TRM cells during homeostasis and inflammation.
 
 figure 4
 

Martinistraße 52
Campus Research II N25
20246 Hamburg Germany
This email address is being protected from spambots. You need JavaScript enabled to view it.

University Medical Center Hamburg - Eppendorf